教育部高等学校动画、数字媒体专业教学指导委员会
Ministry of Education's Steering Committee on the Teaching of Animation and Digital Arts in Higher Educational Institutions
热点排行
- | 2022-03-22
国家广播电视总局办公厅关于组织开展“逐梦向未来——第五届社会主义核心价值观动画短片扶持创作活动”的通知 - | 2021-10-27
2021北京市大学生动漫设计竞赛征片开始 - | 2021-10-25
“锦绣之路”百部优秀作品名单发布啦
“锦绣之路”百部优秀作品名单发布啦
2021-10-25 阅读201次
为庆祝中国共产党成立100周年,全面展现中国共产党带领各族人民同心同德、砥砺前行所取得的辉煌成就,发现培养有理想、有追求、有能力的青年动画、数字媒体专业人才,教育部高等学校动画、数字媒体专业教学指导委员会与中国数字文化集团有限公司联合发起“锦绣之路——百部优秀作品征集活动”,并由全国高等院校计算机基础教育研究会、中国传媒大学动画与数字艺术学院承办,面向全国各高校、企事业单位征集主旋律突出、正能量强劲、艺术精湛、风格多样的作品。
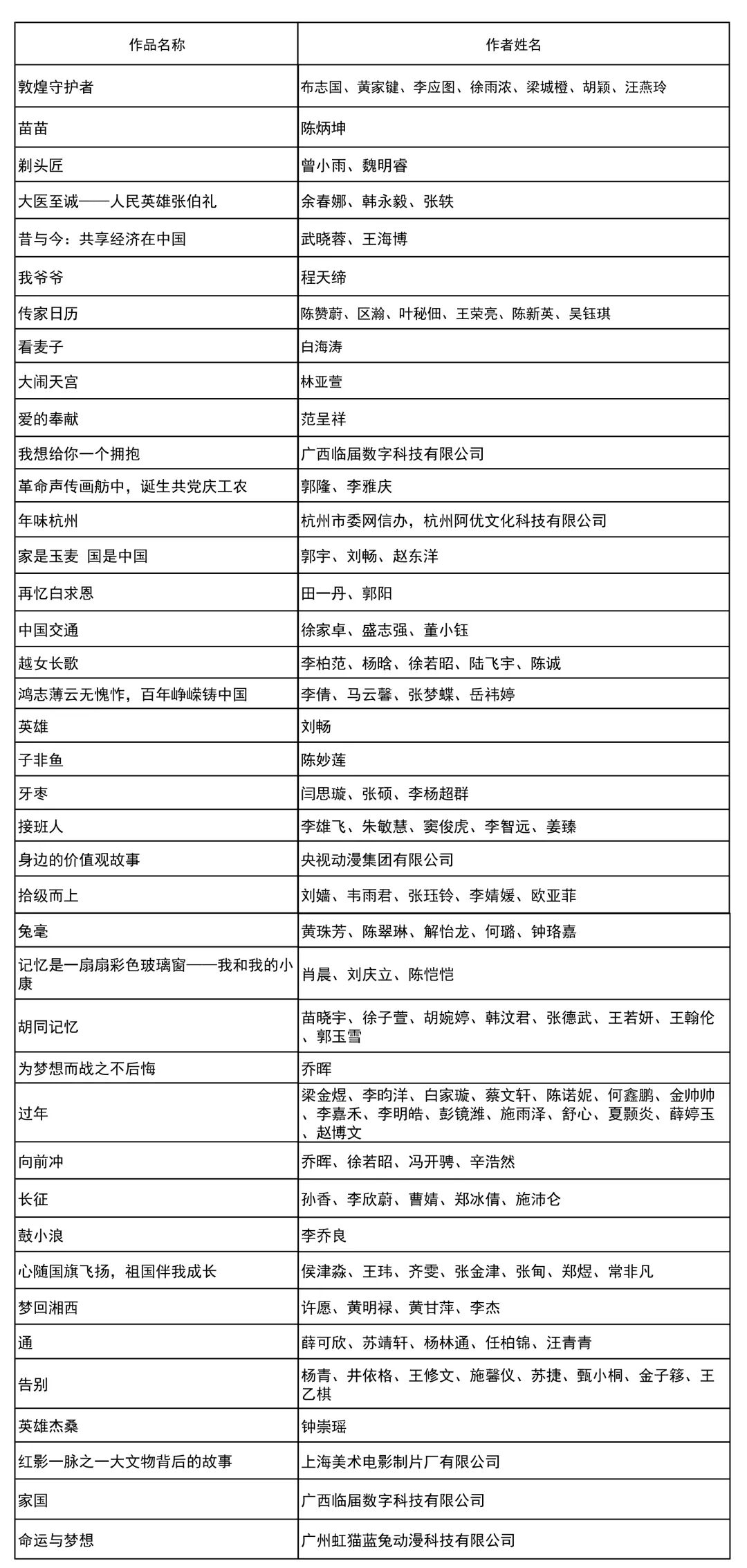
100部优秀作品名单
A.动画类

B.漫画插画类

C.互动作品类

D.视觉特效类

排名不分先后
请扫码下载名单

征集、评审共历时7个多月,最终确定入围本次活动的100部作品中,包含动画类作品40部,漫画插画类作品48部,互动作品类6部,视觉特效类作品6部。共同展现了中国共产党带领各族人民同心同德、砥砺前行所取得的辉煌成就,传递积极正能量。
一百年征程波澜壮阔,新时代篇章风华正茂。回顾来时,鉴照未来,新征程仍需我们不忘初心、砥砺前行。
